Instance Verification Kit (IVK)
spin lock @ [7388+26+/linux-3.19-rc1/drivers/net/ethernet/intel/ixgbe/ixgbe_fcoe.c]
Instance Signature: lock
|
The Matching Pair Graph:
|
|
Function Name
|
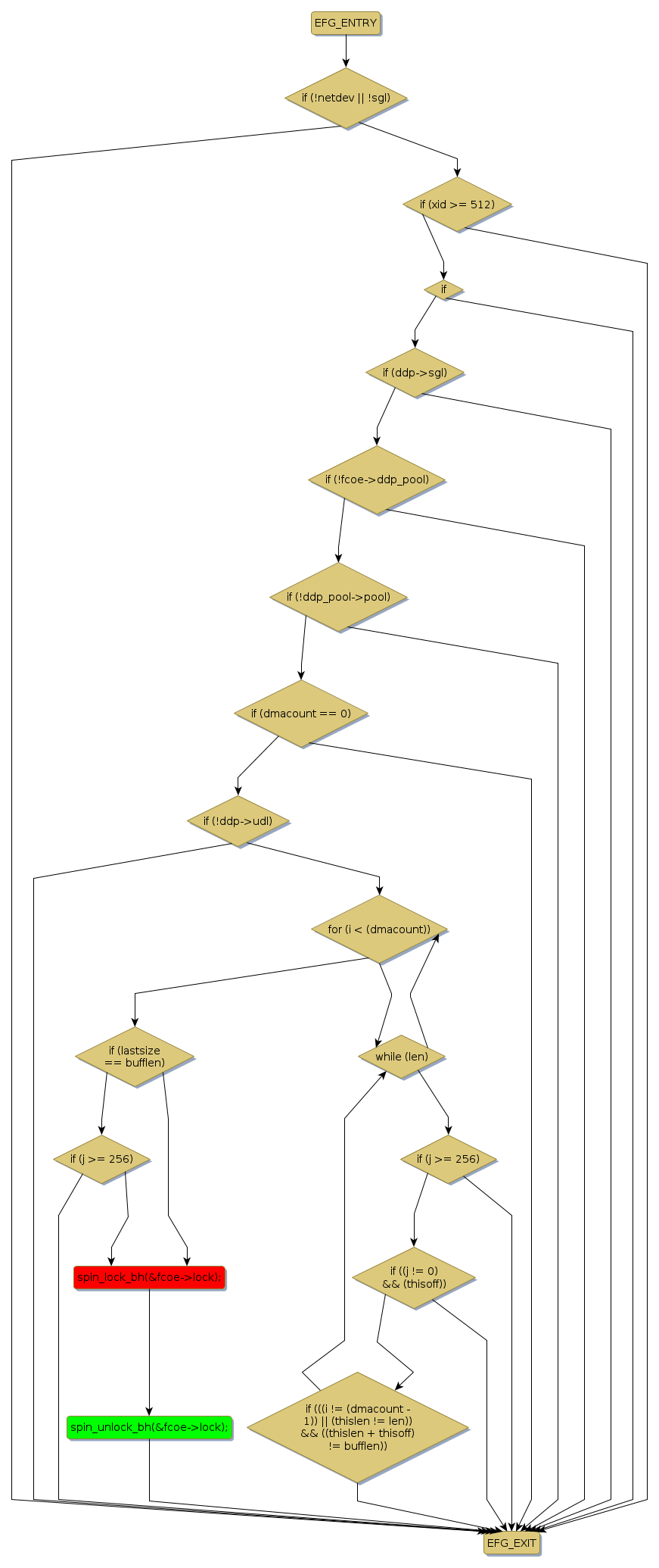
Control Flow Graph (CFG)
|
Events Flow Graph (EFG)
|
Source Correspondence
|
|
ixgbe_fcoe_ddp_setup
|
|
|
[3704+20+/linux-3.19-rc1/drivers/net/ethernet/intel/ixgbe/ixgbe_fcoe.c]
|